The goal was to update to a new design system and help reduce the amount and time and effort to implement Origination within an organization by providing features to support end-users known processes that allow customers to quickly get up and running and to allow effecient customization and personzliazation to meet their origination team needs.
the challenge
I was also working to introduce UX into an organization with no prior design involvement. Both leadership and I shared the expectation that UX should be an integral component of our business strategy, and we aimed for measurable, positive impacts on our business outcomes.
Also given that most Product Owners came from a banking background and were unaccustomed to a user-centered design approach, bridging this gap was essential. Additionally, many members of the engineering team had never collaborated with UX designers before, necessitating a shift in mindset and workflows.
Deliver a modern, SaaS experience that supports underwriting teams
Complications
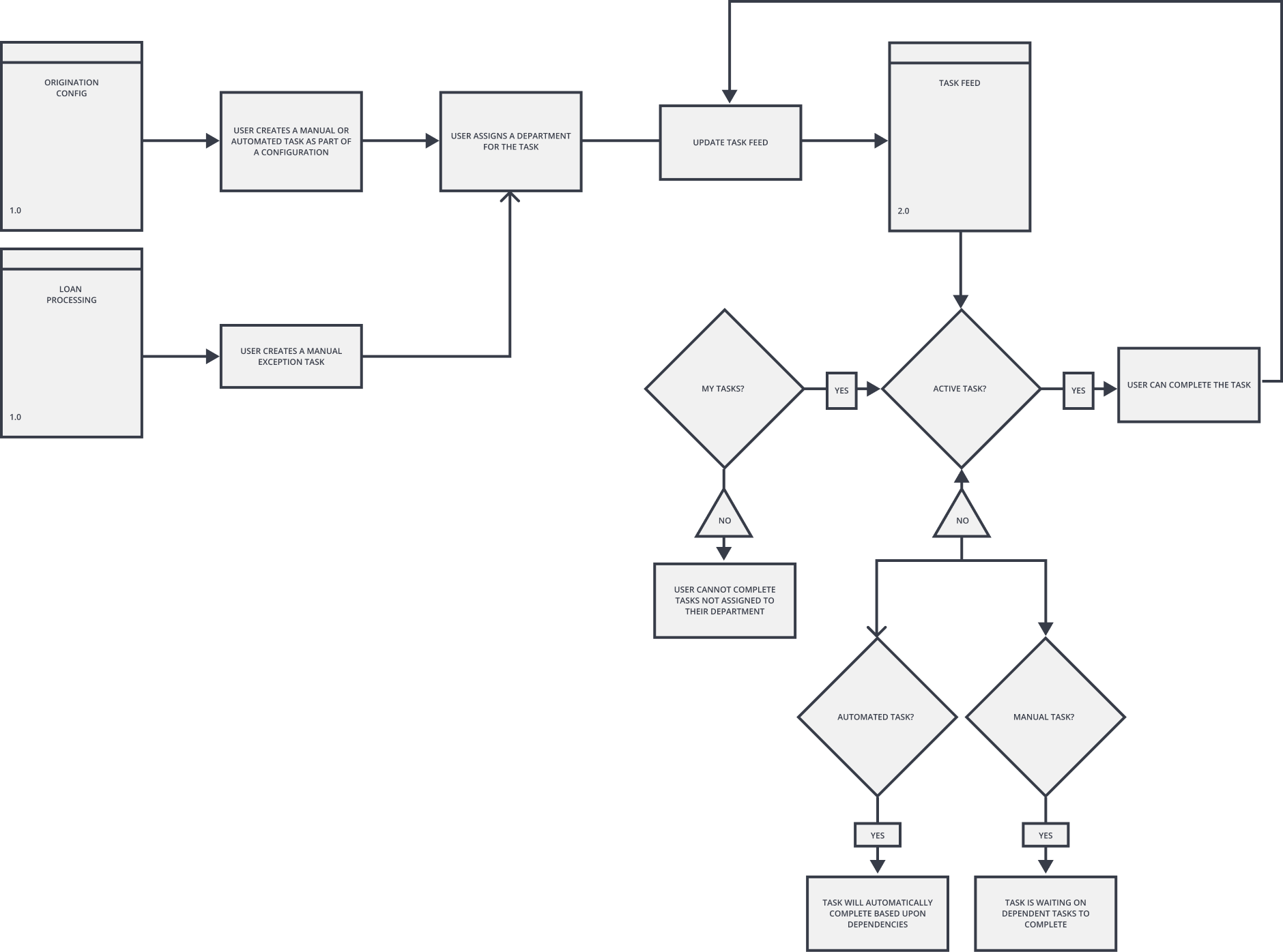
It was clear that simply updating the UI would not suffice and there were underlying systemic issues that needed to be addressed including information architecture, design patterns, and flows. Additionally, there was a lack of collective knowledge about the individuals responsible for processing loans.
Another hurdle was designing within the constraints of a Salesforce implementation. I had to rapidly acquaint myself with the possibilities and limitations inherent to Salesforce, ensuring my designs aligned with the platform's capabilities.